(+965) 97 30 04 77
info@nahzatgroup.com
Career
News
/ DUNS : 534746206
/ NCAGE Code : SQH27
Toggle Navigation
Home
About Us
About Us
Organization structure
QHSE Policy
Testimonials
What we do
Engineering
Engineering Details
Mechanical Engineering
Civil Engineering
Electrical Engineering
Leasing
Leasing Details
Heavy equipments
Vehicles
Villas & Appartments
Electrical Equipments
Services
Services Details
Sponsoring
Life support services
Portable cabins
Sewage services
Water supply
Office partition/furnitures
Office supplies
Manpower/Hires services
I . T
I . T Details
Customized System
Mobile Application
Web Solution
Hardware installation
Backup Power
Backup Power Details
uninterrupted power supplies
Inverters/Rectifiers
Batteries
(Nickel cadmium&lead acid)
Transformers
Generators
Projects
More
News
career
contact
contact
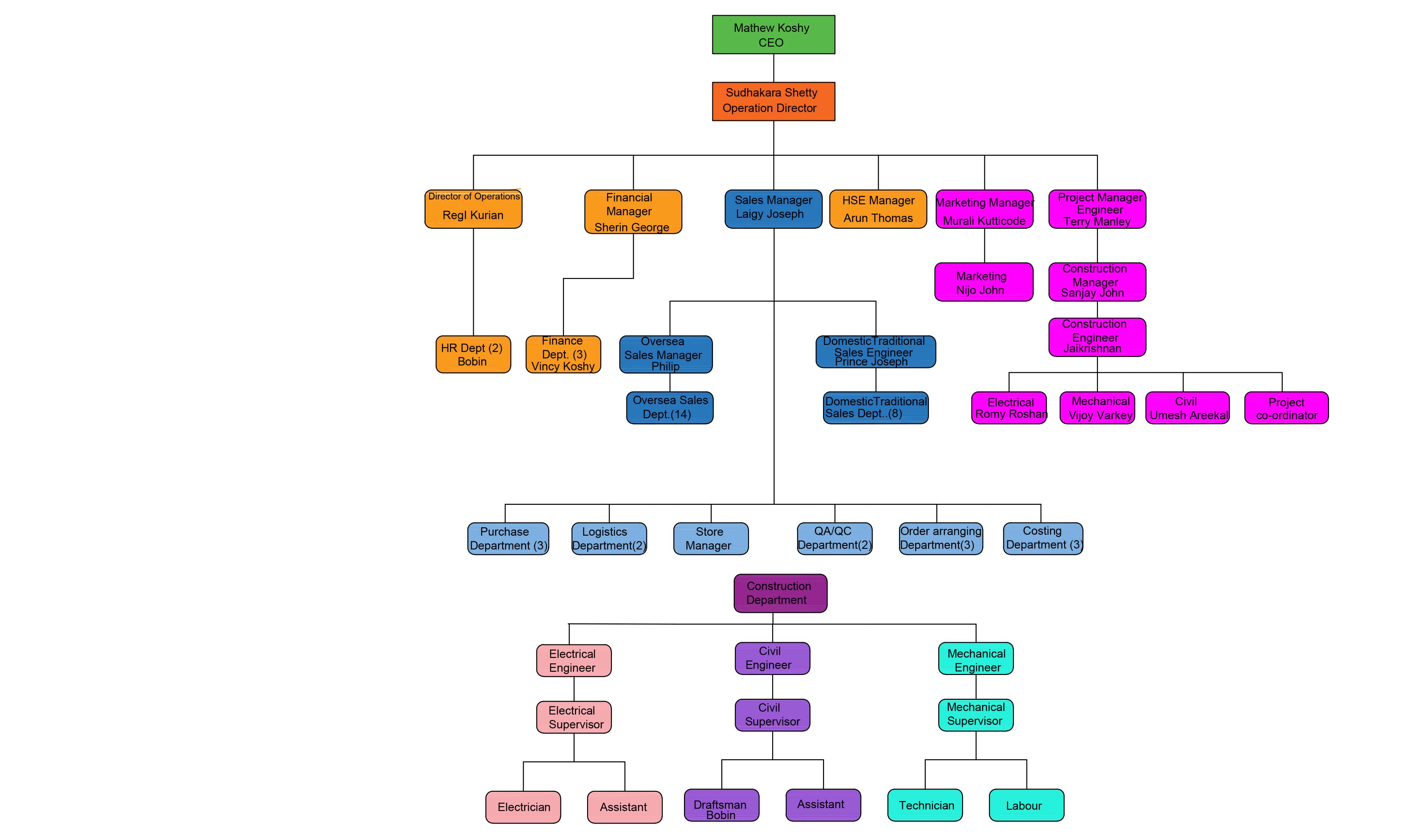
Organization Stucture
Home
About
Organizational Stucture
ORGANIZATION STRUCTURE